Gana cada apuestas con nuestra aplicación de Aviator Predictor

Desbloquea el poder de los datos en tiempo real y algoritmos avanzados con nuestro software predictivo. Diseñado para ofrecer precisión, velocidad y facilidad de uso, te brinda la ventaja competitiva que necesitas para tomar decisiones informadas y maximizar tus ganancias en cada sesión de juego.

Predictor Spaceman APK Gratis y en Telegram

Compatible con todos los juegos similares a Aviator, sin importar la plataforma.

Aplicacion para adivinar señales de aviator apuestas
Bot Predictor para RocketX Crash Game
Predictor en Vivo para JetX de SmartSoft Gaming Predictor
Rocketman Predictor APK Mod para Apuestas en Línea - Ganar gratis

Compatible con juegos tipo Crash

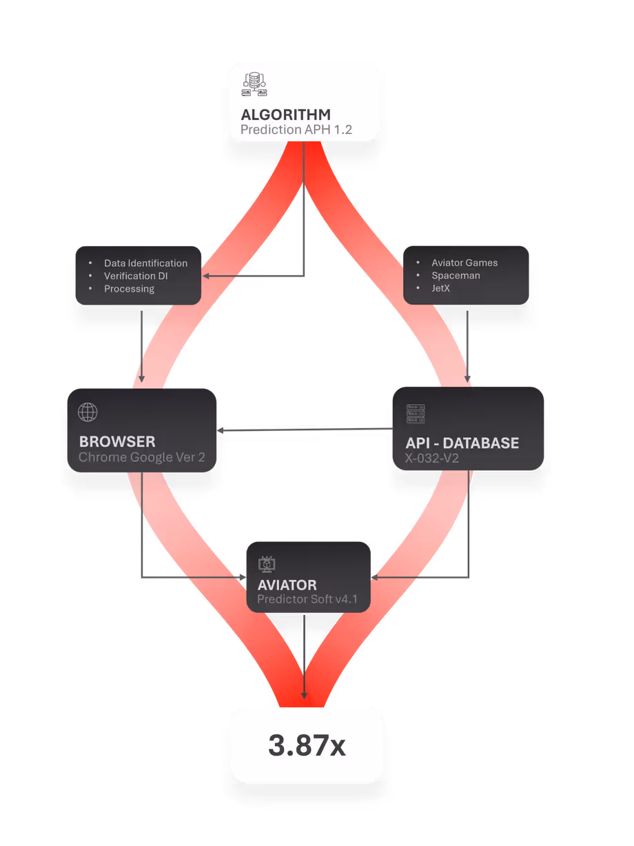
Aviator Predictor funciona a la perfección con juegos como Aviator, Spaceman, JetX y otros similares, operando sin problemas en plataformas de apuestas como 1xBet, Bet365 y Stake, sin importar el dispositivo o sistema que utilices.

Comprar Software

Predicciones en Tiempo Real para Aviator con Alta Precisión

Nuestro software impulsado por inteligencia artificial ofrece hasta un 99.9% de precisión para multiplicadores de 1.00x a 12.00x, y un 89.9% para valores superiores. Las señales se extraen directamente desde tu navegador utilizando algoritmos avanzados en Python.

Interfaz del software aplicación Aviator Predictor con análisis de multiplicadores en tiempo real. Usuario monitoreando el algoritmo de Aviator Predictor en la pantalla de una computadora.
Panel del software mostrando predicciones de apuestas.

Interfaz Fácil de Usar

Con una interfaz sencilla basada en PyQt5 y HTML5, no se necesita ningún conocimiento técnico. Solo tenés que abrir la aplicación y se sincronizará automáticamente con tu navegador para generar señales al instante.

Comprar Software

Actualizaciones Regulares y Protección de Seguridad

Gracias a DeltaSync 3.0 y SpectraPredict, el software se mantiene seguro con cifrado TLS/SSL y actualizaciones continuas para garantizar una alta precisión.

Comprar Software
Sistema de predicción automatizado que se adapta a los cambios en las plataformas de apuestas.
Panel del software aplicación mostrando predicciones Aviator Predector

Bajo Consumo de Recursos para Máximo Rendimiento

Funciona sin problemas en dispositivos con solo 256 MB de RAM y una conexión a internet de 2 Mbps, utilizando TensorFlow y Selenium para garantizar un rendimiento en tiempo real sin retrasos.

Comprar Software

En Números

Nuestra dedicación a la precisión y la innovación convierte a Aviator Predictor en la herramienta más confiable para juegos tipo crash. Nos enfocamos en ofrecer resultados excepcionales para que maximices tus ganancias con total confianza.

99%

Precisión en predicciones para multiplicadores entre 1.00x y 12.00x

99.9%

Operativo – Nuestra API funciona sin interrupciones

7,000+

Instalaciones exitosas

100+

Plataformas y sitios de apuestas compatibles